人工智能EDA实验室
Artificial Intelligence EDA Lab
本研究团队依托角球比分007-角球比分app
成立。随着芯片设计复杂度提高及制造工艺演进,人工智能技术在EDA领域有广泛的应用前景。利用人工智能技术辅助 EDA 设计流程进行预测、优化、验证等,能够有效提升优化效果,加速设计流程迭代,进而提升芯片设计的质量。
团队主要开展“EDA工具参数寻优与推荐”、“半导体器件工艺优化”、“跨阶段多指标协同预测与优化”、“布图布局算法与工具开发”、“任务驱动的训练样本分类与生成”、“机器学习算法可解释性”等前沿基础理论与关键技术研究,旨在提高人工智能技术在芯片设计流程中的应用与效能,支撑集成电路EDA产业的发展。
近5年来,承担国家自然科学基金、广东省重点领域研发计划“芯片设计与制造”车规级关键系统芯片专项、粤澳联合创新项目等十余项课题,科研经费超过1000万,发表高水平学术论文100余篇,授权发明专利五十余件。
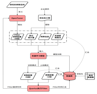
图1:EDA工具参数寻优与推荐
图2:跨阶段多指标协同预测与优化

图3:RL-SA布图算法